2121·Ç·²

ÖÐÎÄ EN
Ê×Ò³
Ó¦ÓÃÁìÓò
µçÔ´
Æû³µ Çå½àÄÜÔ´ ¹¤¿Ø µçÔ´ ÖÇÄÜ¼Ò¾Ó °²·À ÒDZí ͨѶ

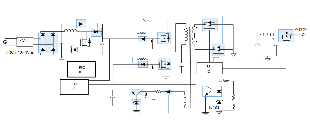
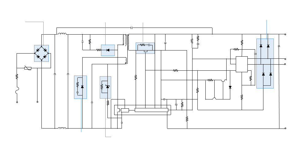
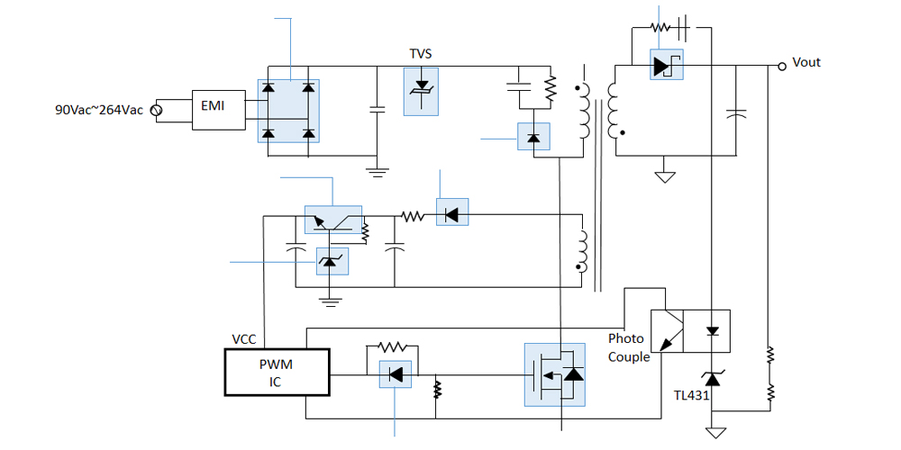
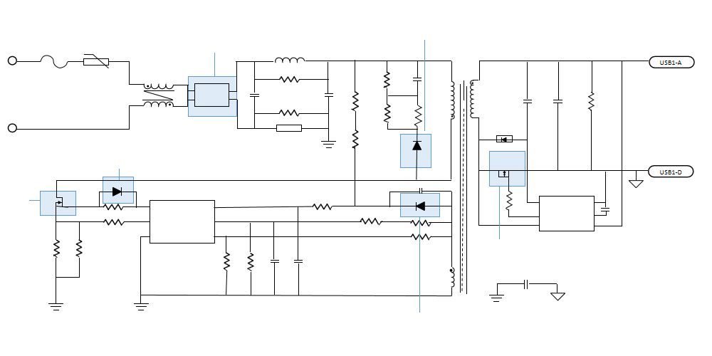
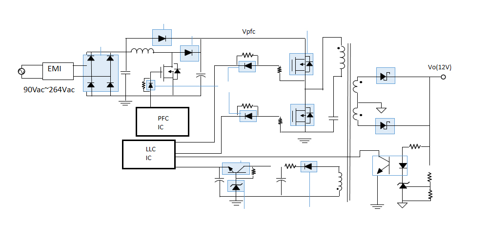
µçÔ´ µçÔ´²úÆ·Éú³¤µÄÇ÷ÊÆÊǿռäÔ½À´Ô½Ð¡ £¬£¬£¬£¬£¬ £¬£¬£¬¹¦ÂÊÔ½À´Ô½´ó £¬£¬£¬£¬£¬ £¬£¬£¬´Ó¶øÒªÇóÄÚ²¿Ê¹ÓõķÖÁ¢Æ÷¼þÒ²ÐèÒª×·ËæÕâÑùµÄÇ÷ÊÆÀ´µü´ú¸üС£¡£¡£¡£¡£¡£¡£2121·Ç·²¿Æ¼¼×½×¡Ê±»ú £¬£¬£¬£¬£¬ £¬£¬£¬Àֳɿª·¢³öÕûÁ÷ÇÅ¡¢mosfet¡¢¿ì»Ö¸´¶þ¼«¹ÜµÈ²úÆ· £¬£¬£¬£¬£¬ £¬£¬£¬²¢ÒѾ­ÀÖ³ÉÁ¿²úÉÏÊÐ £¬£¬£¬£¬£¬ £¬£¬£¬ÔÚÊÖ»ú³äµçÆ÷¡¢PCµçÔ´¡¢·þÎñÆ÷µçÔ´µÈÁìÓò»ñµÃÆÕ±éÓ¦Óᣡ£¡£¡£¡£¡£¡£

18W ÊÖ»ú³äµçÆ÷ ?

24W ÊÖ»ú³äµçÆ÷ ?

Ìõ¼Ç±¾ÊÊÅäÆ÷ ?

PCµçÔ´ ?

·þÎñÆ÷µçÔ´ ?

Privacy Cookies ±¾ÍøÕ¾Ê¹ÓÃä¯ÀÀÆ÷¼Í¼ Cookies À´ÓÅ»¯ÄúµÄʹÓÃÌåÑé £¬£¬£¬£¬£¬ £¬£¬£¬Ïà¹ØÐÅÏ¢Çë»á¼ûÎÒÃǵÄÖ´·¨ÉùÃ÷ÓëÒþ˽ÉùÃ÷¡£¡£¡£¡£¡£¡£¡£ÈôÊÇÄúÑ¡Ôñ¼ÌÐøä¯ÀÀÕâ¸öÌáÐÑ £¬£¬£¬£¬£¬ £¬£¬£¬±ãÌåÏÖÄúÒѽÓÊÜÎÒÃÇÍøÕ¾µÄʹÓÃÌõ¿î¡£¡£¡£¡£¡£¡£¡£

ÍøÕ¾µØÍ¼